标志性成果
当前页面:电子商务省级示范专业终期验收 >> 专业建设任务 >> 打造“双师型”专业教学团队 >> 6.提升信息化教学能力和应用 >> 标志性成果
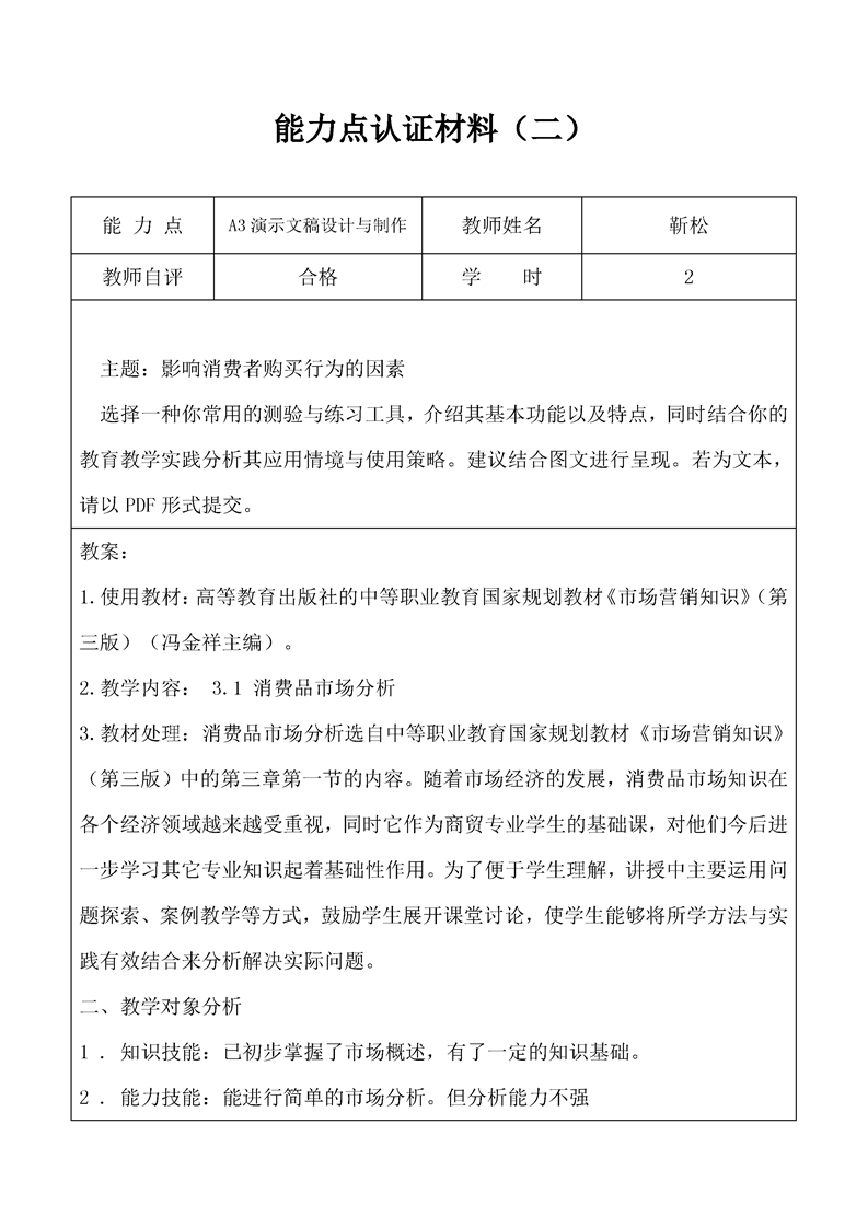
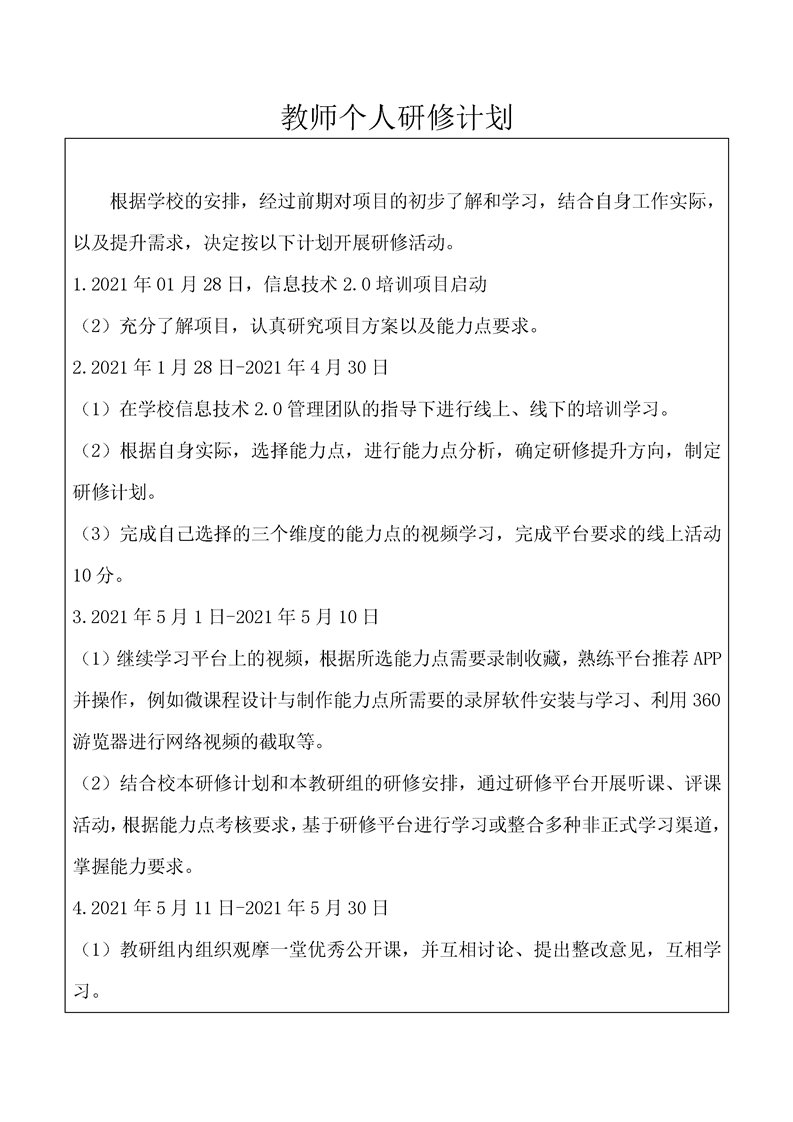
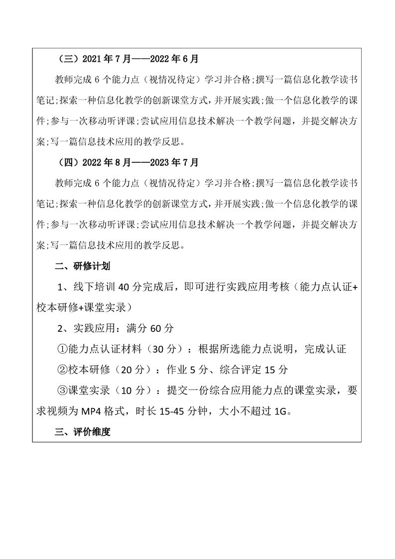
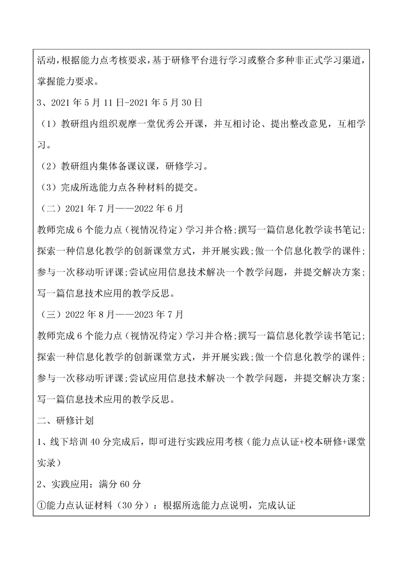
教师信息化培养计划
来源:   作者:教务科-刘洪佳   点击数:5154   日期:2022-07-24   字体:【





















































































































































































































































































































































































招生热线:0830-3171566  0830-2730701

联系电话:0830-3172720    邮政编码:646608

平安校园投诉电话:18683060825    平安校园意见箱:463678192@qq.com

学校地址:四川省泸州市龙马潭区九狮路三段三号(医教园区)

版权所有  ©  泸州市职业技术学校    蜀ICP备13017501号