支撑材料
当前页面:电子商务省级示范专业终期验收 >> 专业建设任务 >> 完善质量评价体系 >> 3.开展专业教学诊断与改进工作,完善内部质量保证制度体系 >> 支撑材料
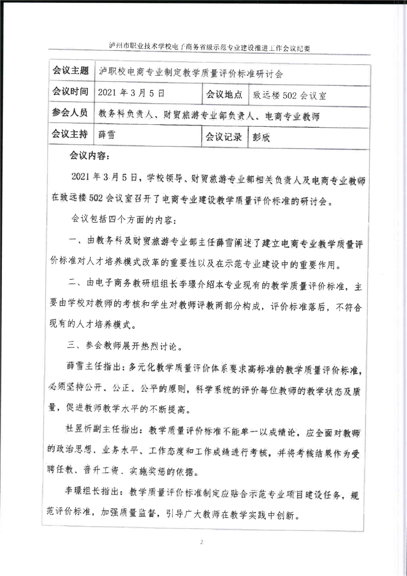
电子商务专业教学质量评价工作会议会议议程、会议纪要、签到表
来源:   作者:教务科-刘洪佳   点击数:2341   日期:2022-07-24   字体:【






招生热线:0830-3171566  0830-2730701

联系电话:0830-3172720    邮政编码:646608

平安校园投诉电话:18683060825    平安校园意见箱:463678192@qq.com

学校地址:四川省泸州市龙马潭区九狮路三段三号(医教园区)

版权所有  ©  泸州市职业技术学校    蜀ICP备13017501号