支撑材料
当前页面:电子商务省级示范专业终期验收 >> 专业建设任务 >> 深化课程教学改革 >> 1.建立产业技术进步驱动课程教学改革机制 >> 支撑材料
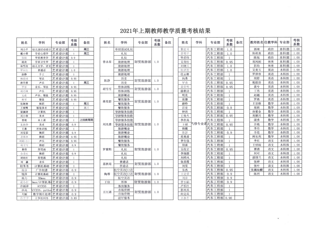
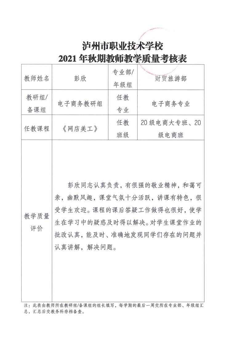
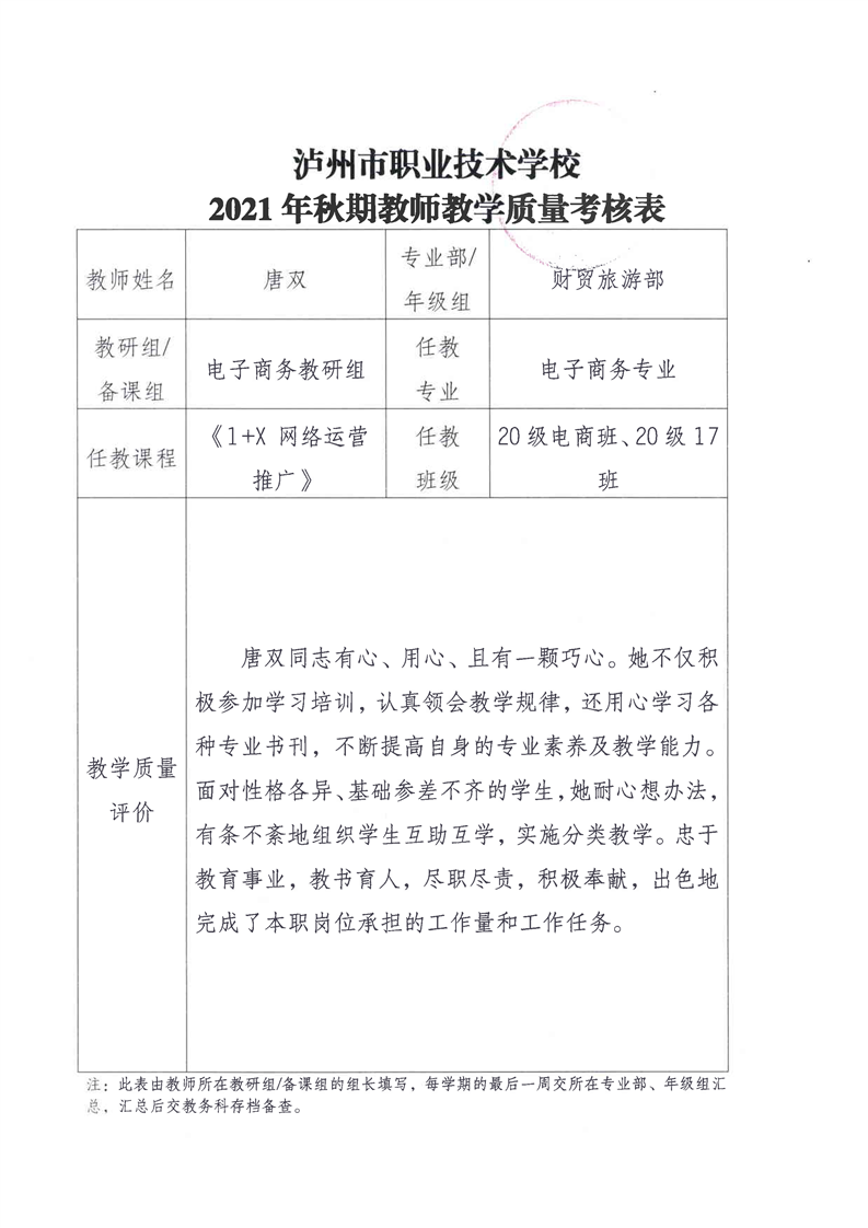
教学考核检查纪要、常规考核汇总表
来源:   作者:教务科-刘洪佳   点击数:2888   日期:2022-07-24   字体:【












招生热线:0830-3171566  0830-2730701

联系电话:0830-3172720    邮政编码:646608

平安校园投诉电话:18683060825    平安校园意见箱:463678192@qq.com

学校地址:四川省泸州市龙马潭区九狮路三段三号(医教园区)

版权所有  ©  泸州市职业技术学校    蜀ICP备13017501号