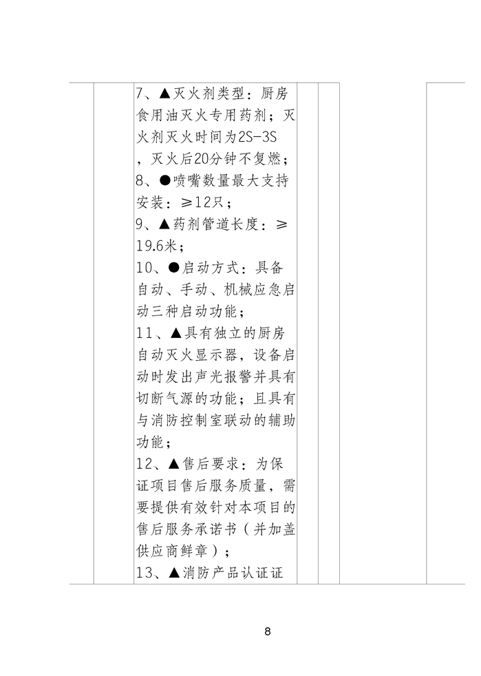
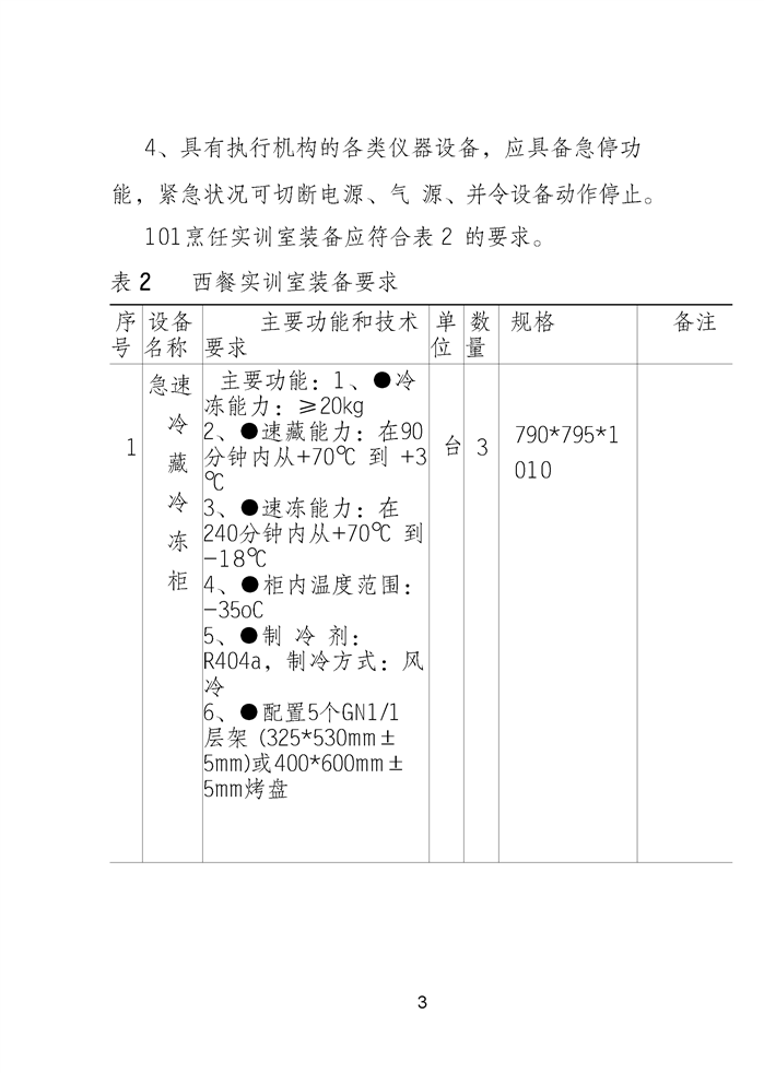
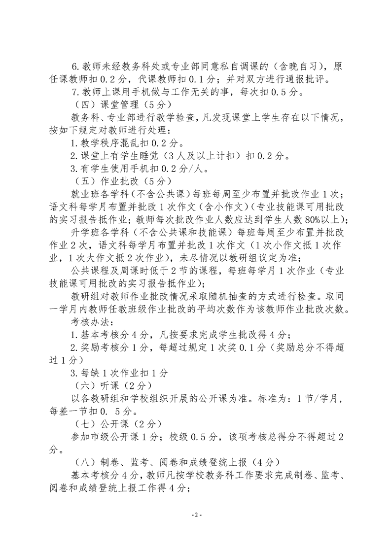
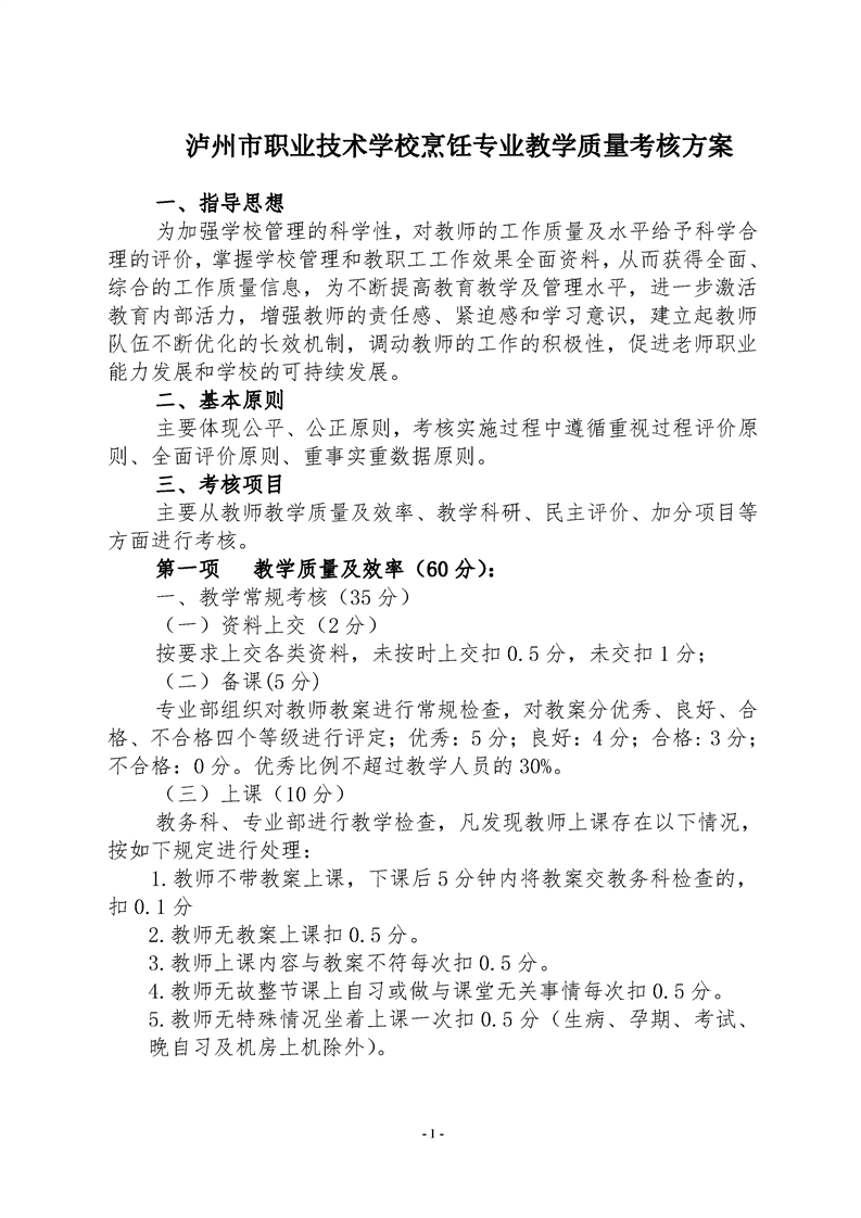
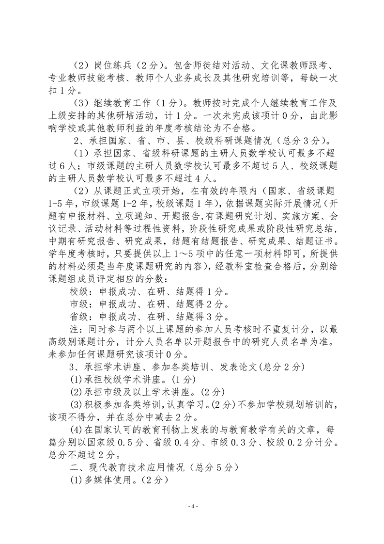
1.6.1.1质量评价制度与标准建设
当前页面:中餐烹饪终期验收 >> 专业建设任务 >> 1.6完善质量评价体系 >> 1.6.1质量评价机制建设 >> 1.6.1.1质量评价制度与标准建设
.专业评价标准
来源:   作者:教务科-刘洪佳   点击数:7275   日期:2021-12-11   字体:【


















































































招生热线:0830-3171566  0830-2730701

联系电话:0830-3172720    邮政编码:646608

平安校园投诉电话:18121970861    

学校地址:四川省泸州市龙马潭区九狮路三段三号(医教园区)

版权所有  ©  泸州市职业技术学校    蜀ICP备13017501号    川公网安备51050402000251号