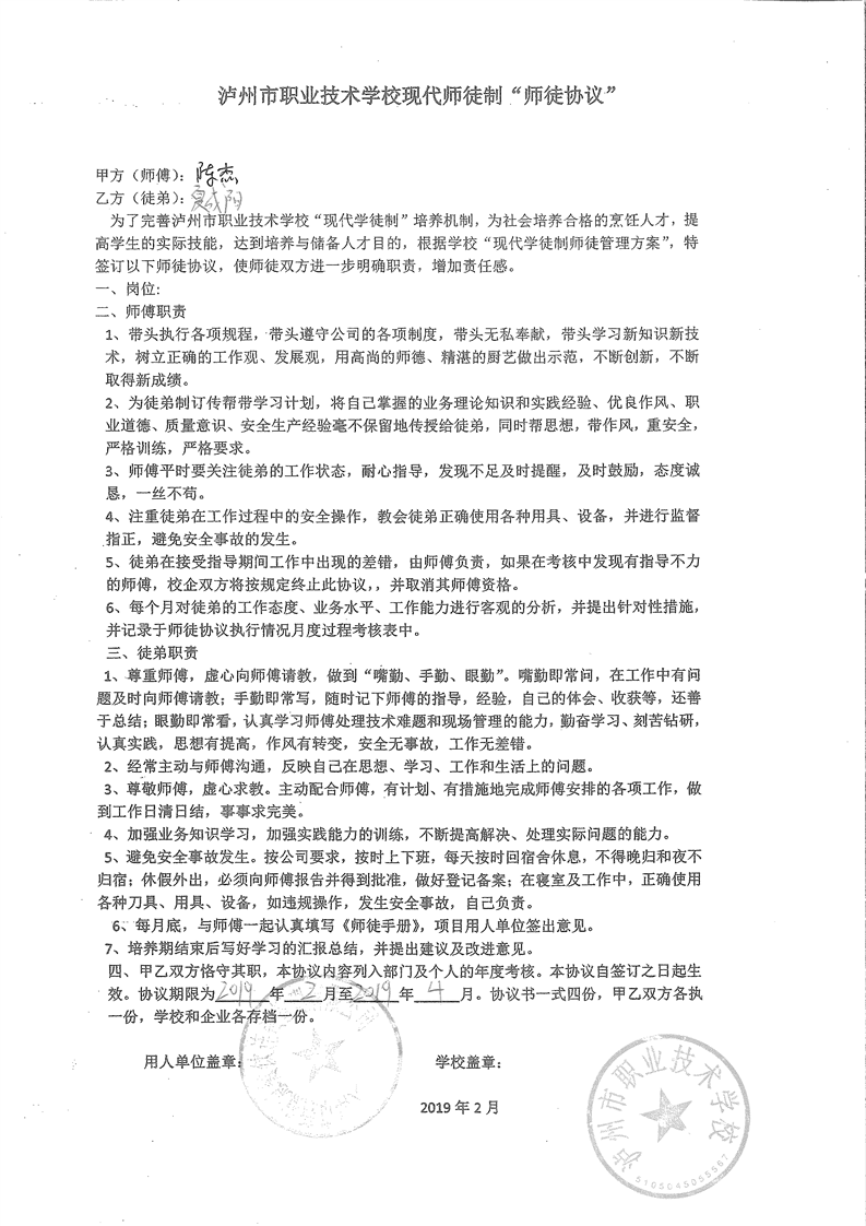
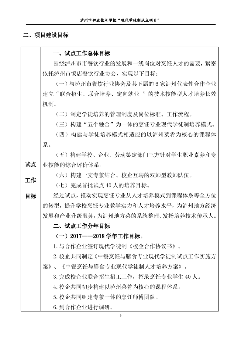
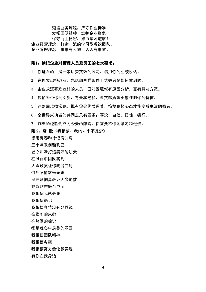
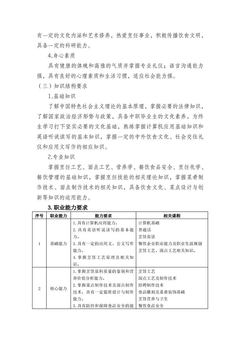
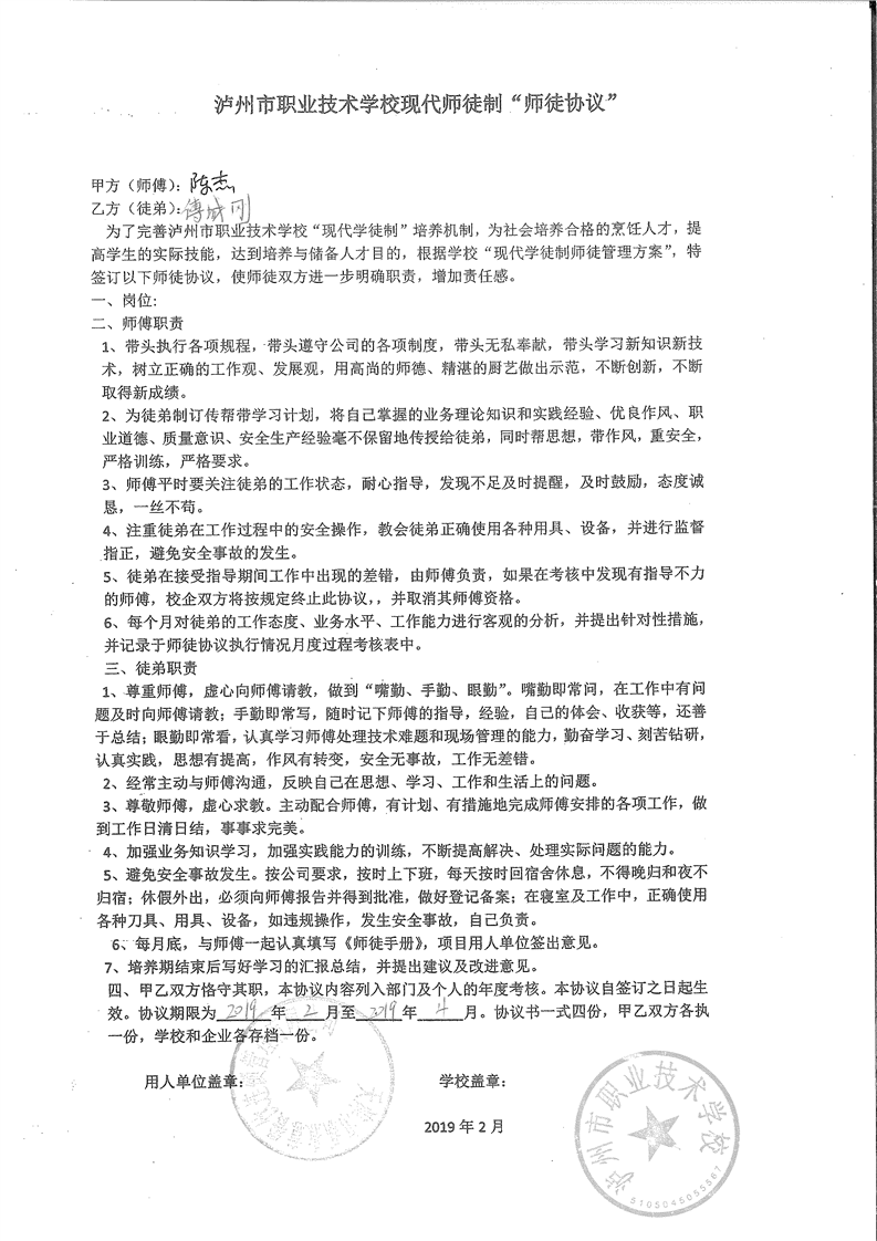
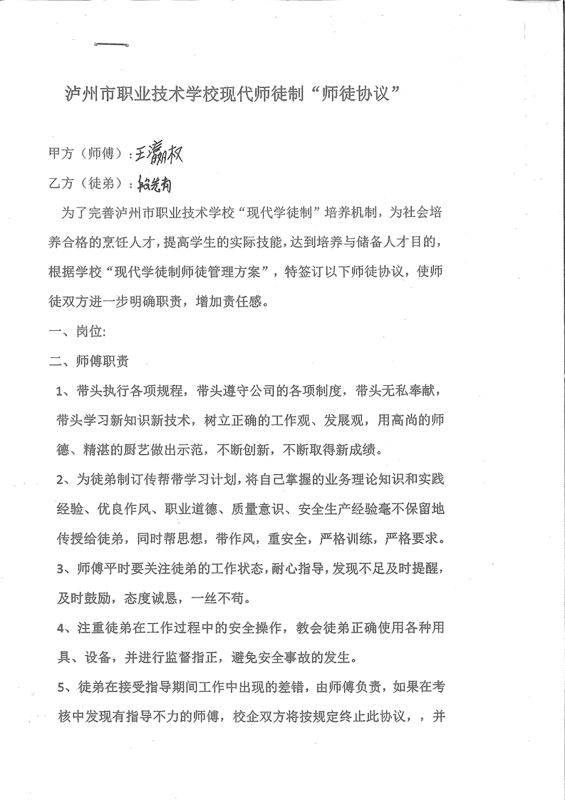
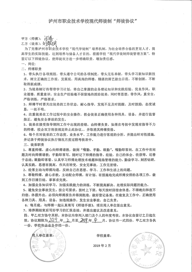
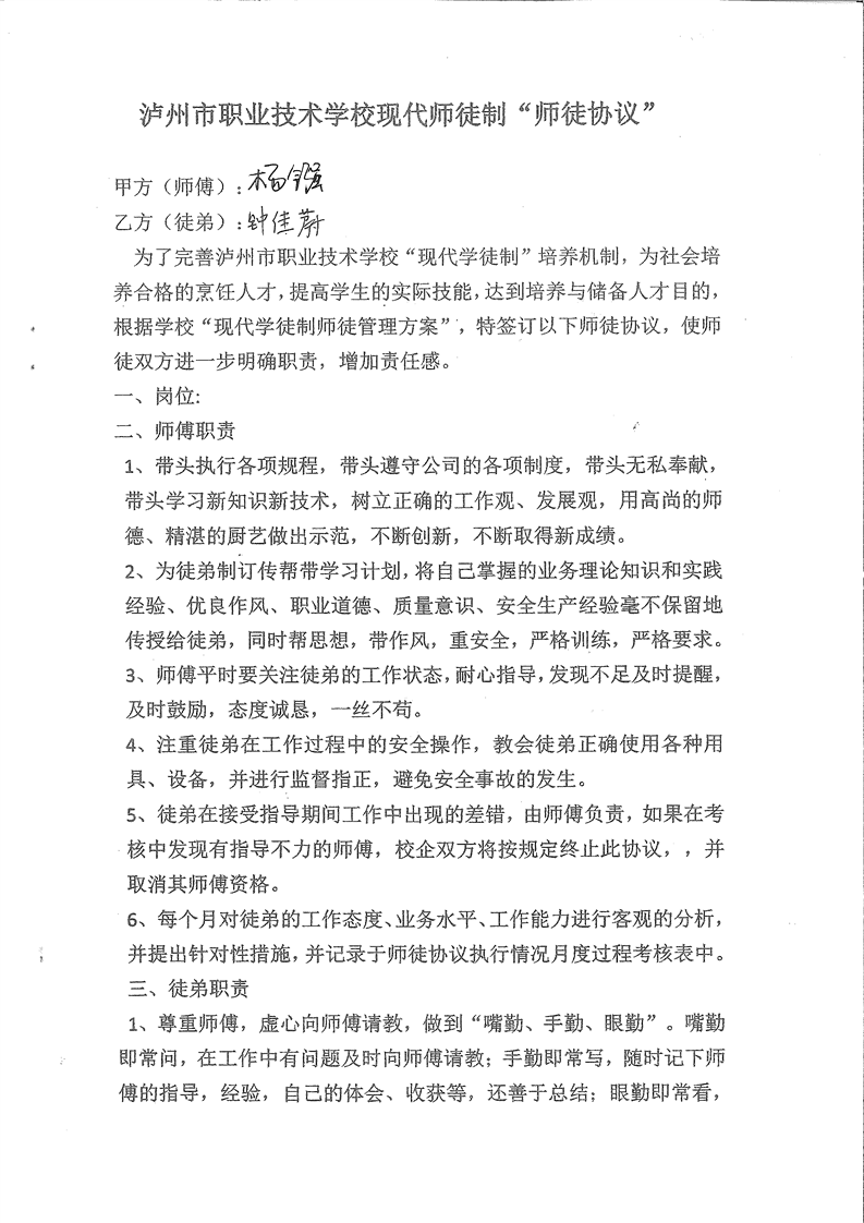
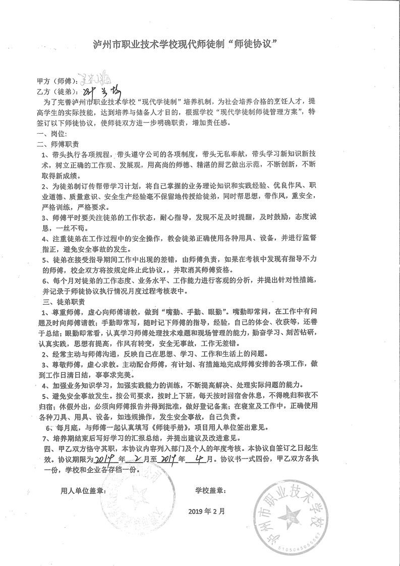
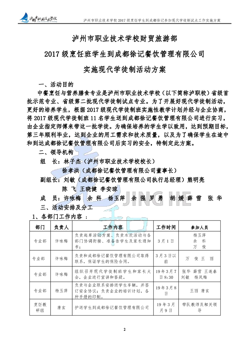
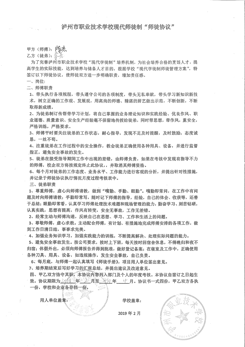
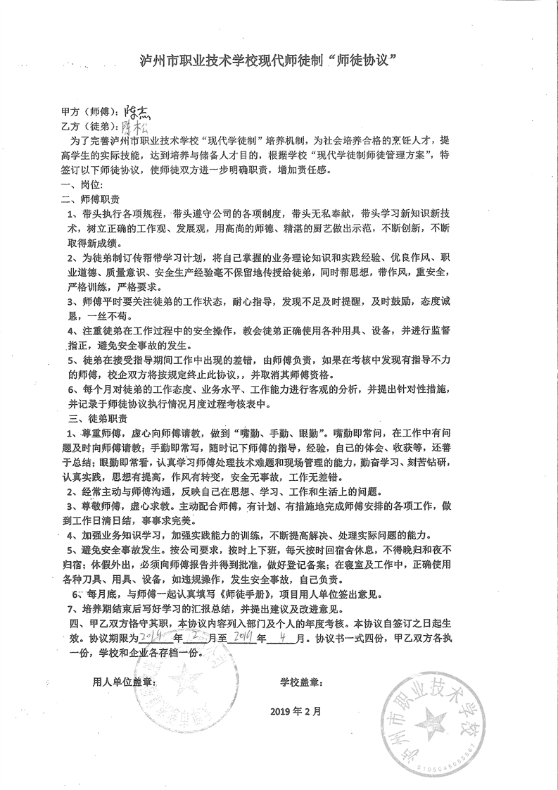
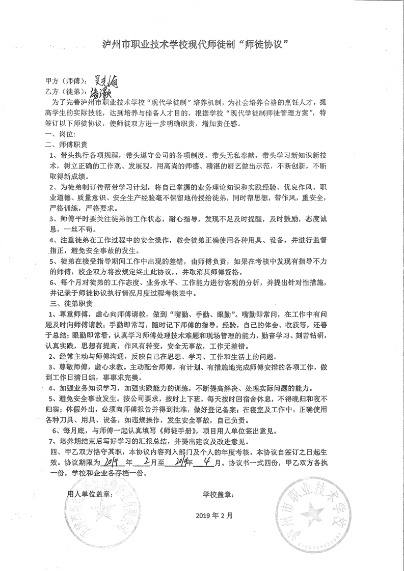
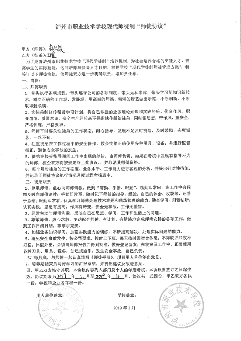
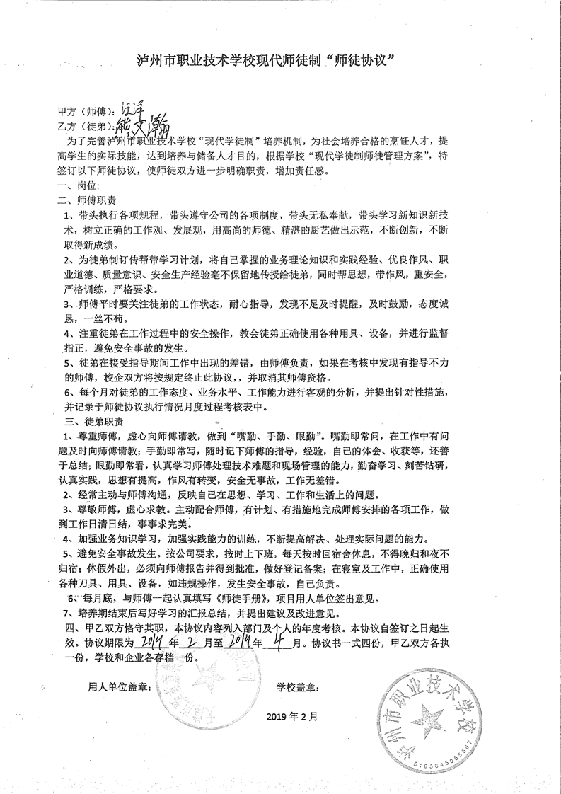
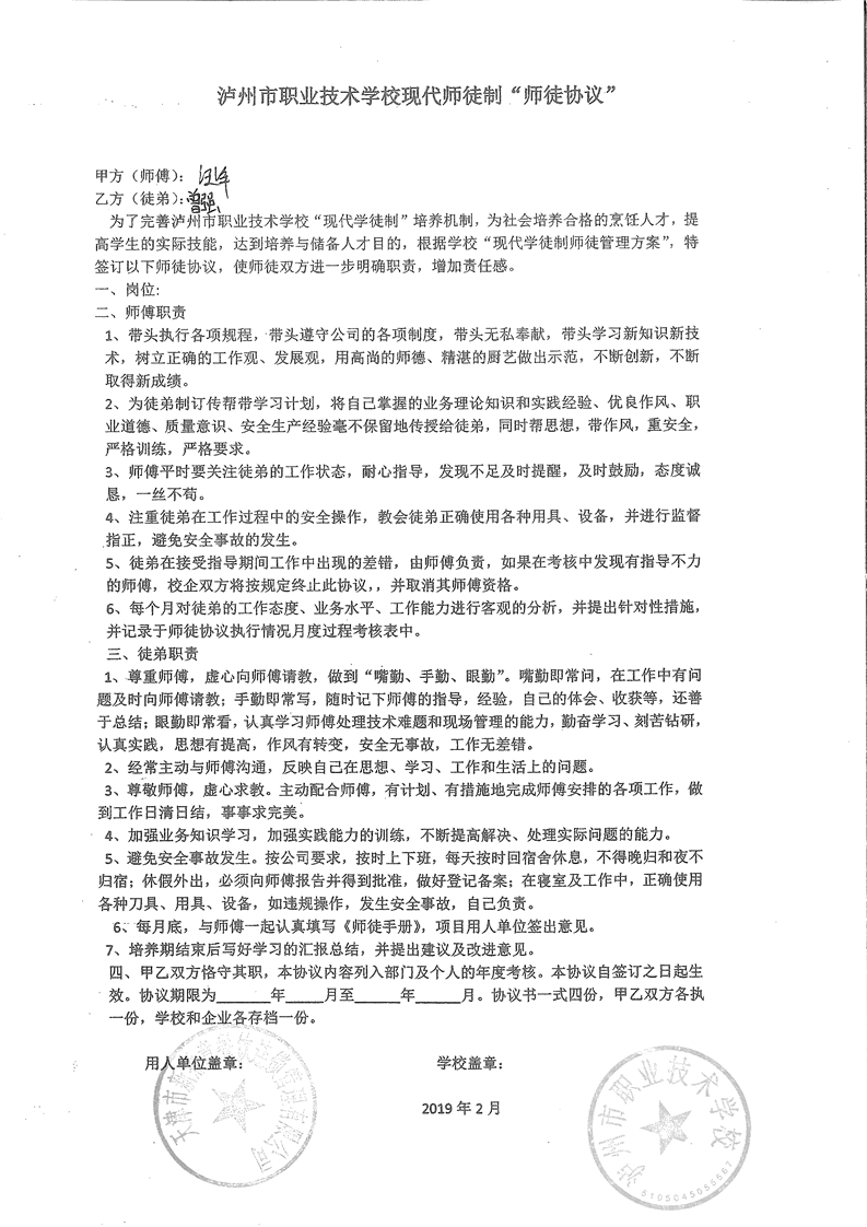
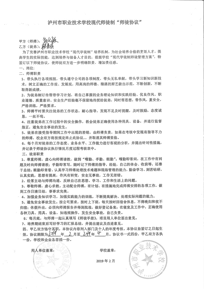
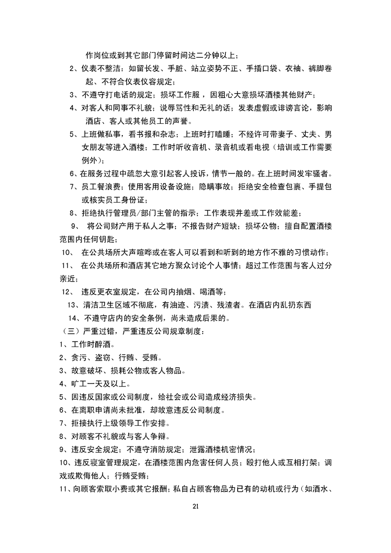
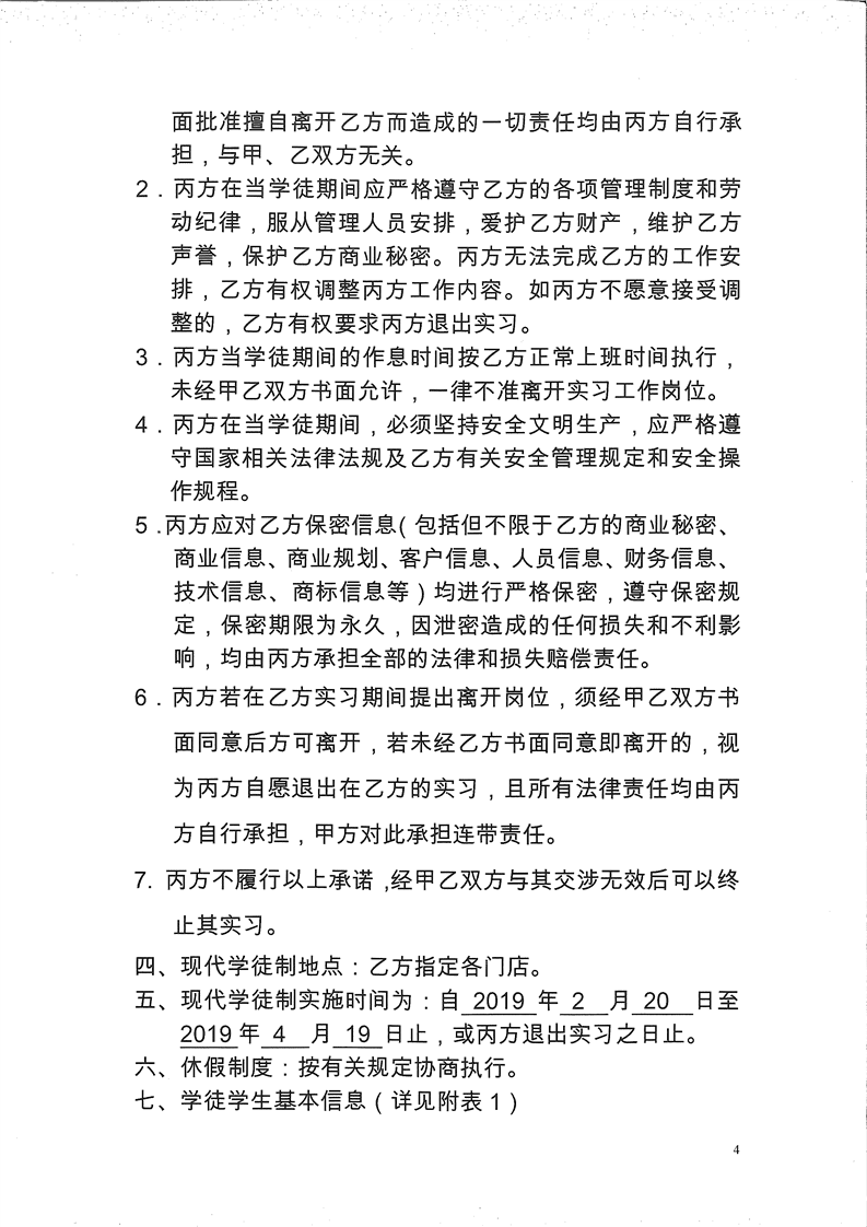
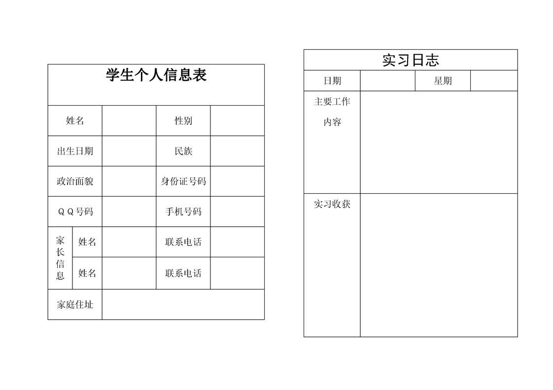
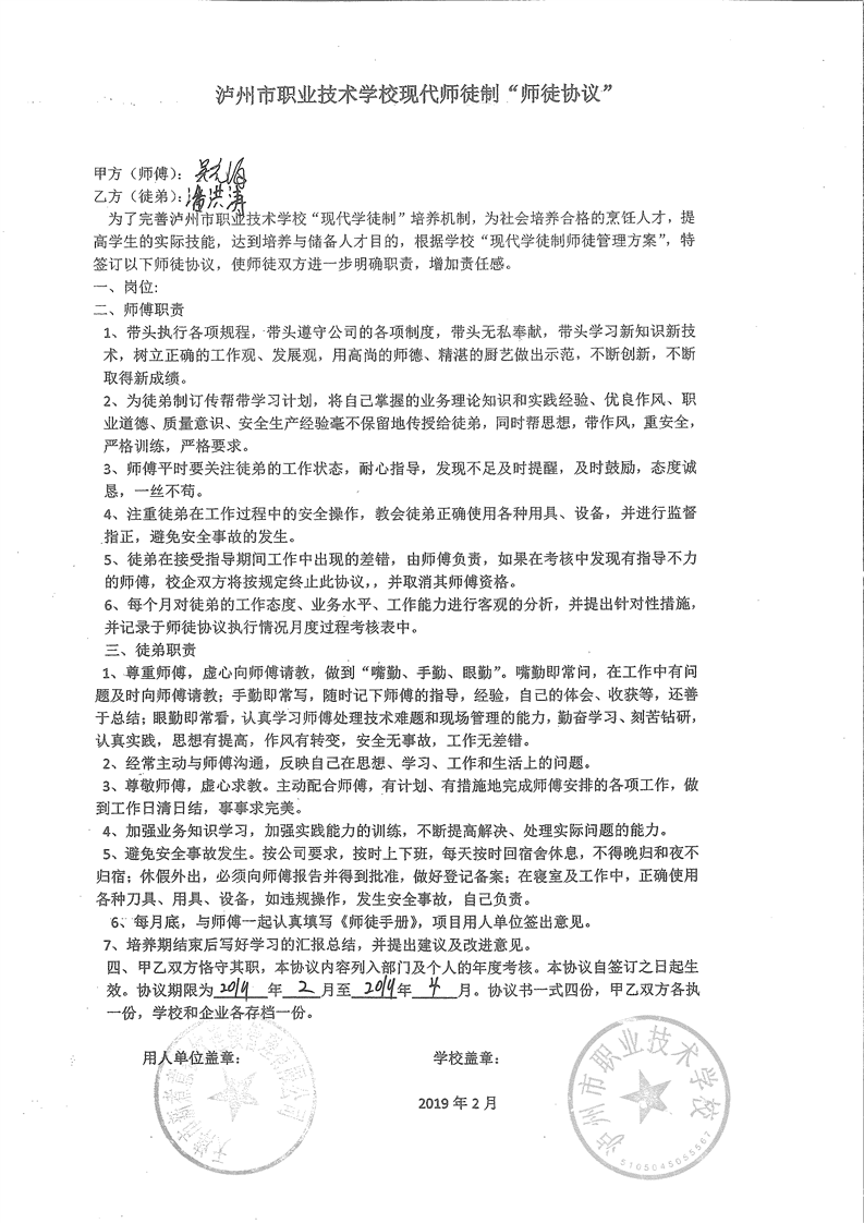
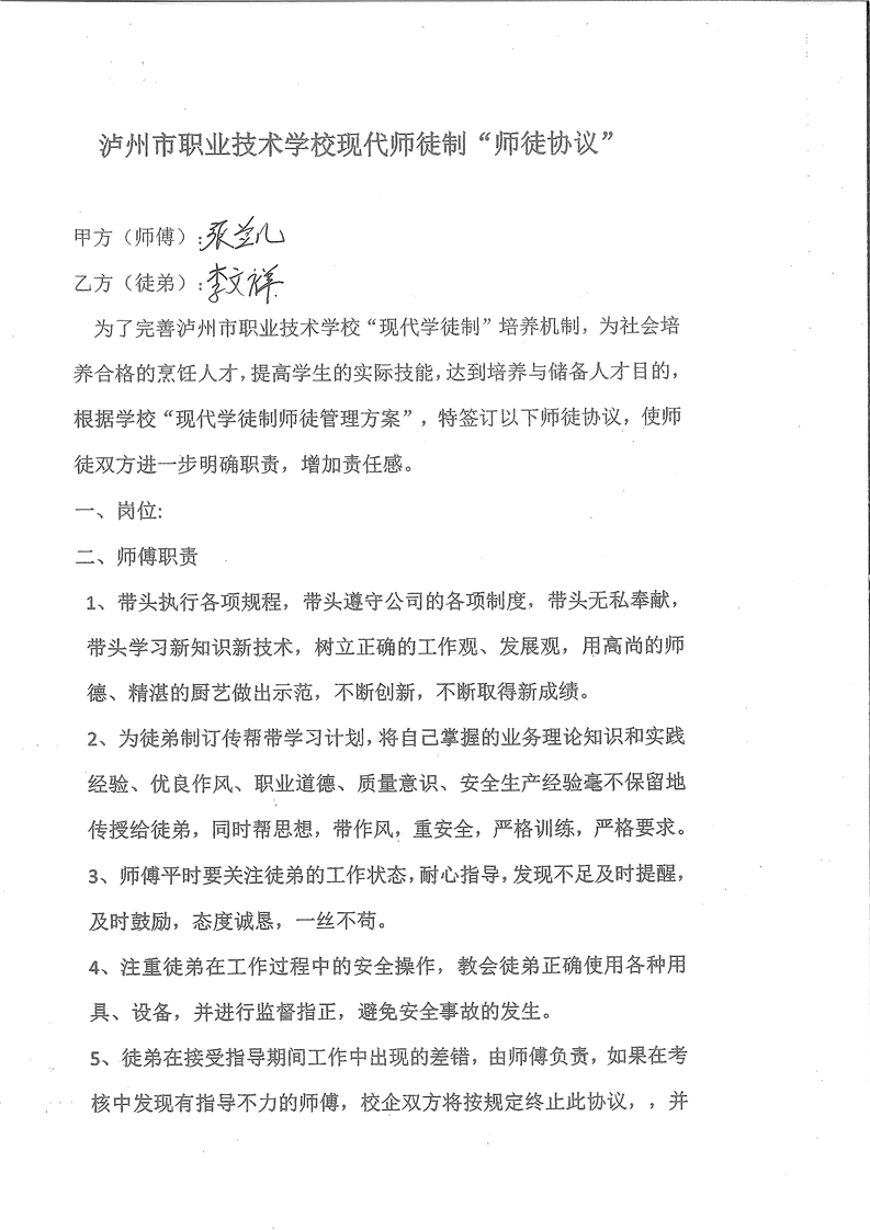
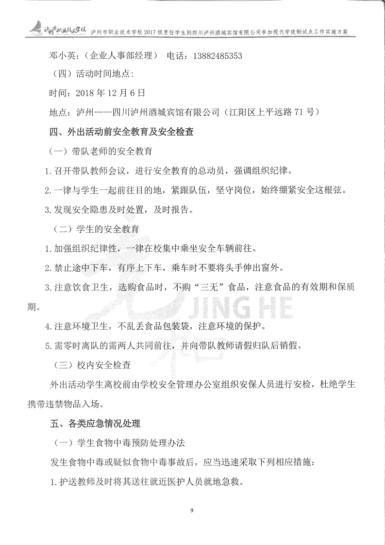
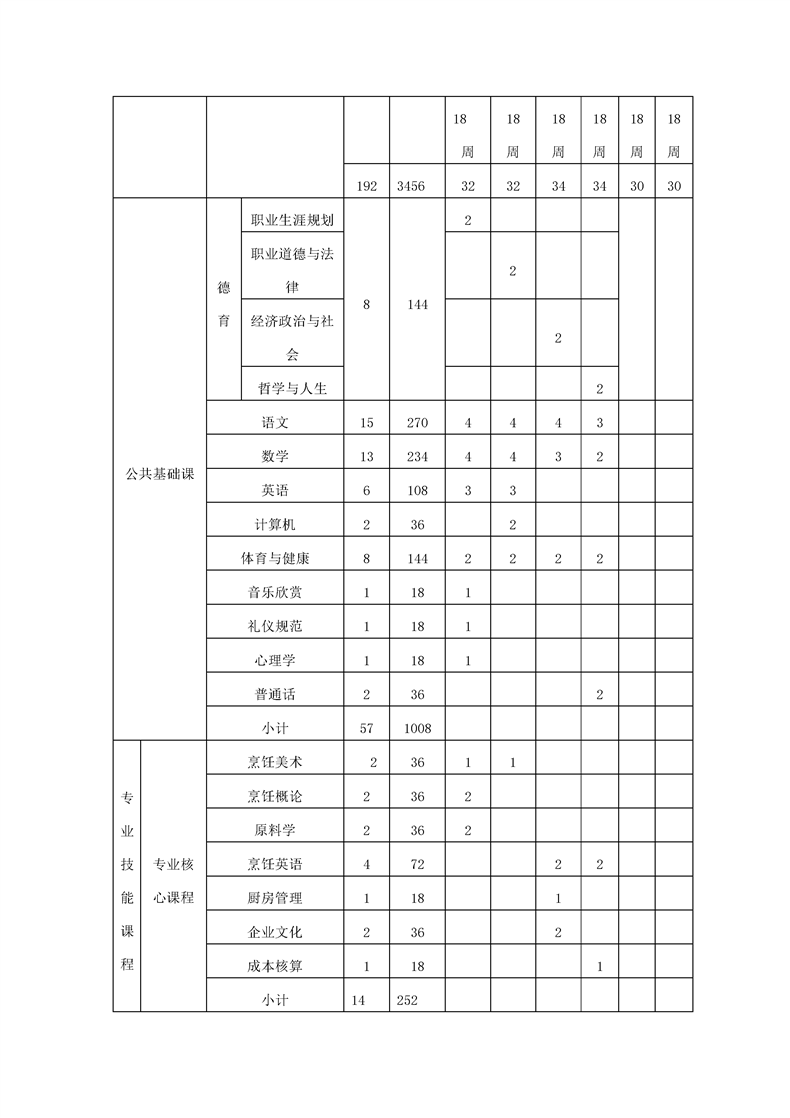
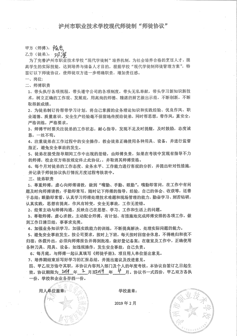
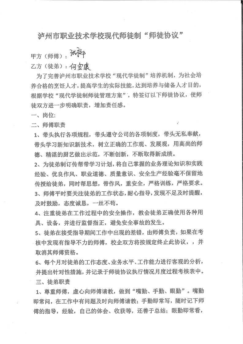
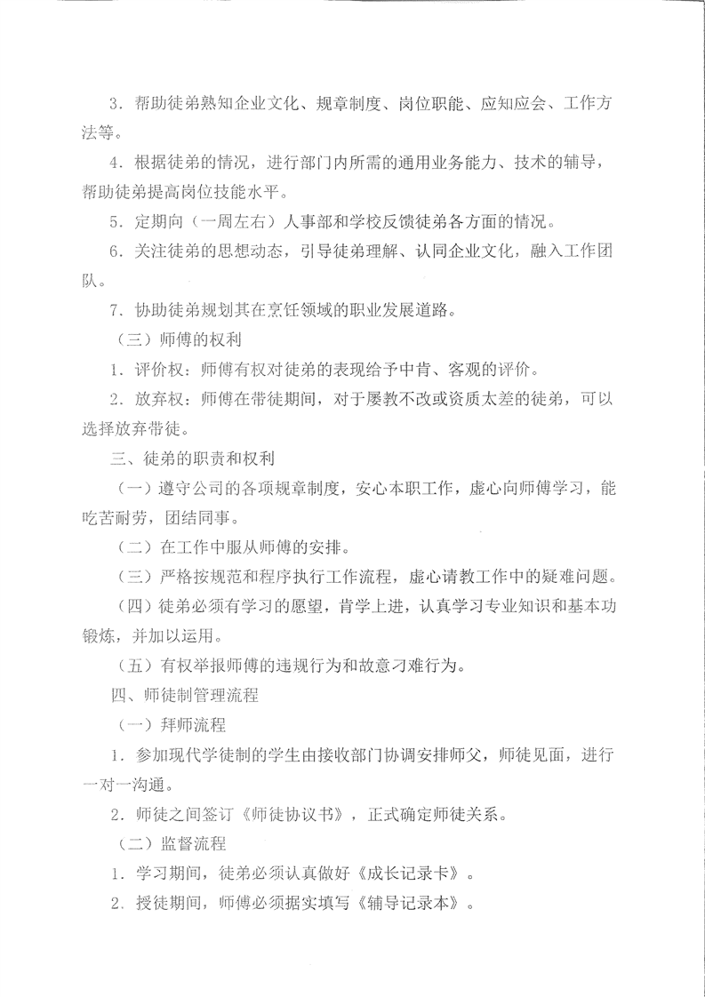
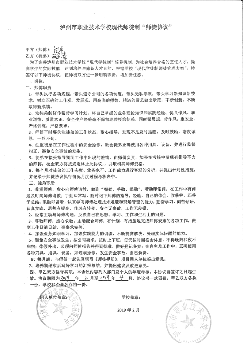
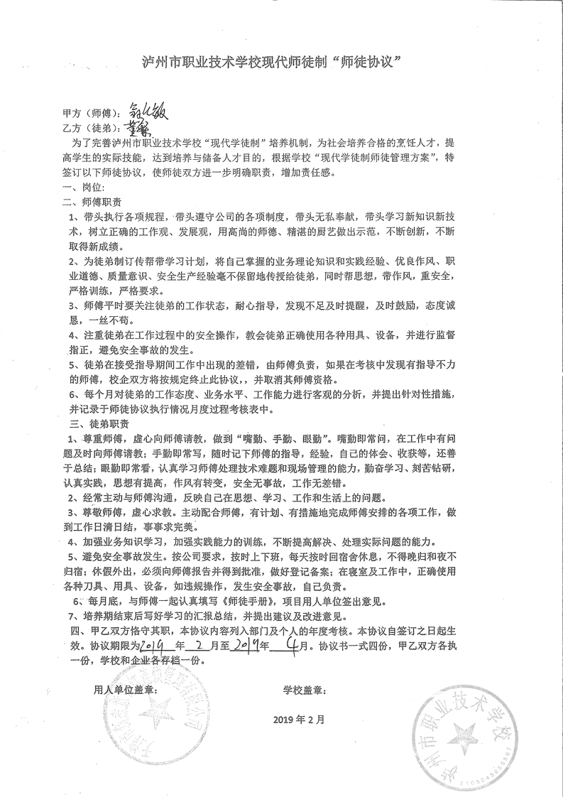
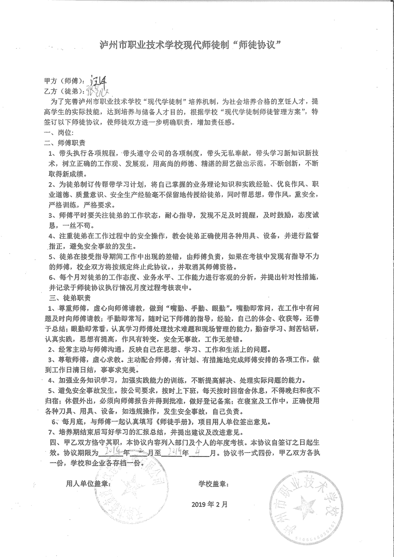
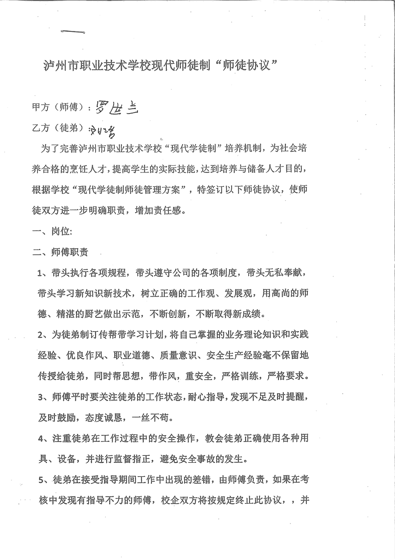
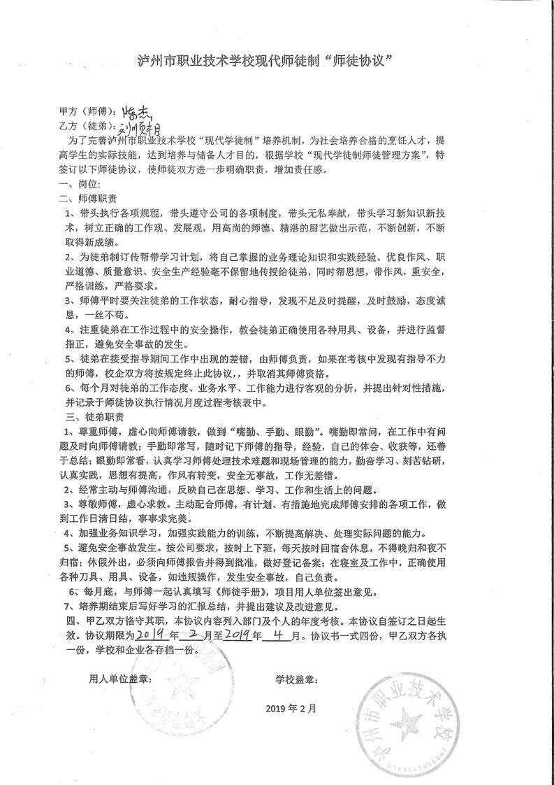
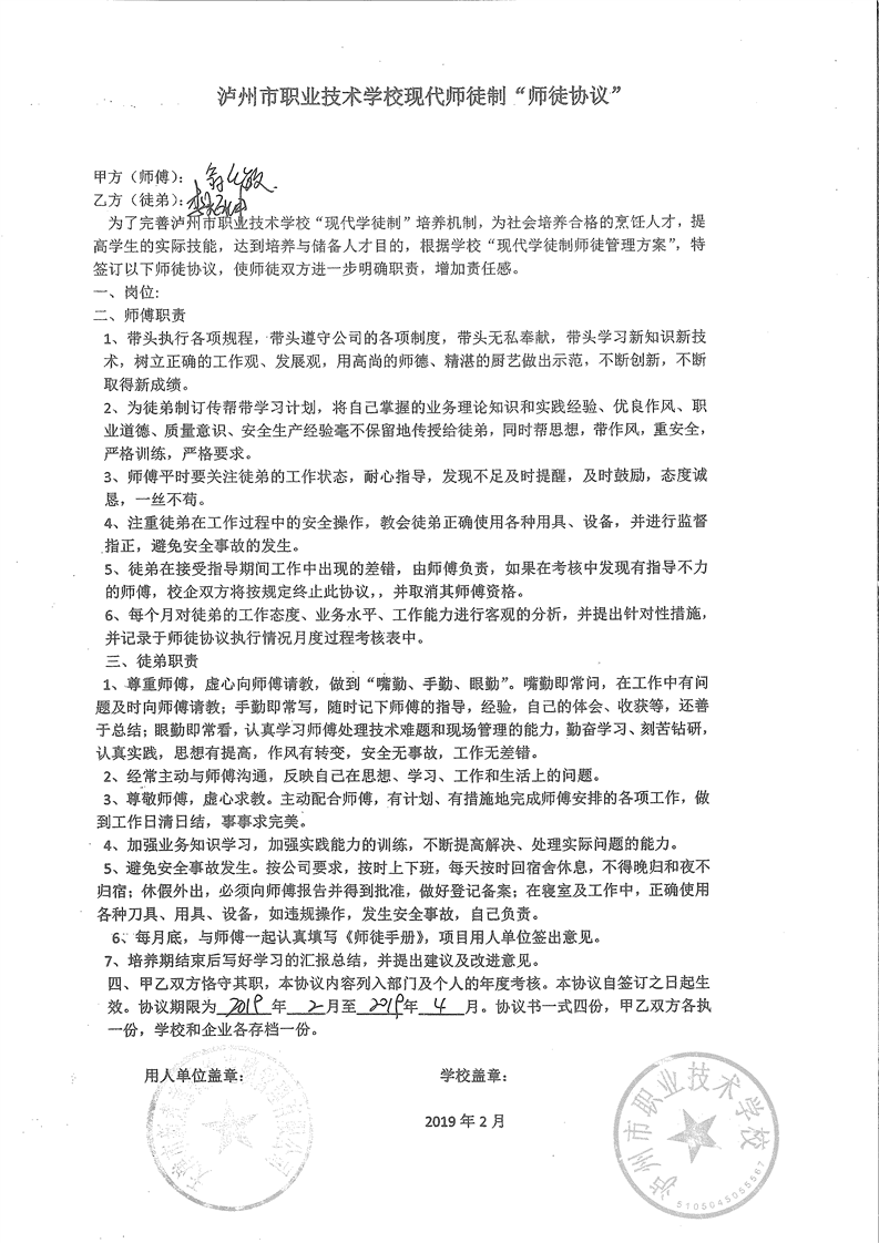
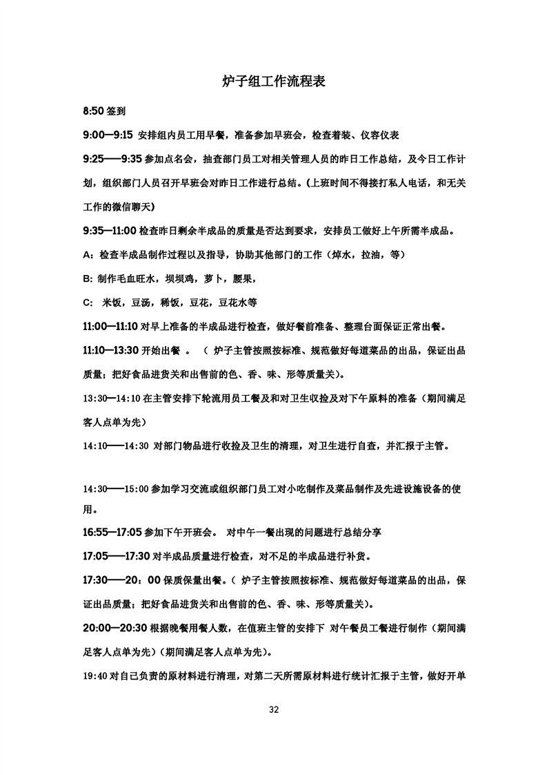
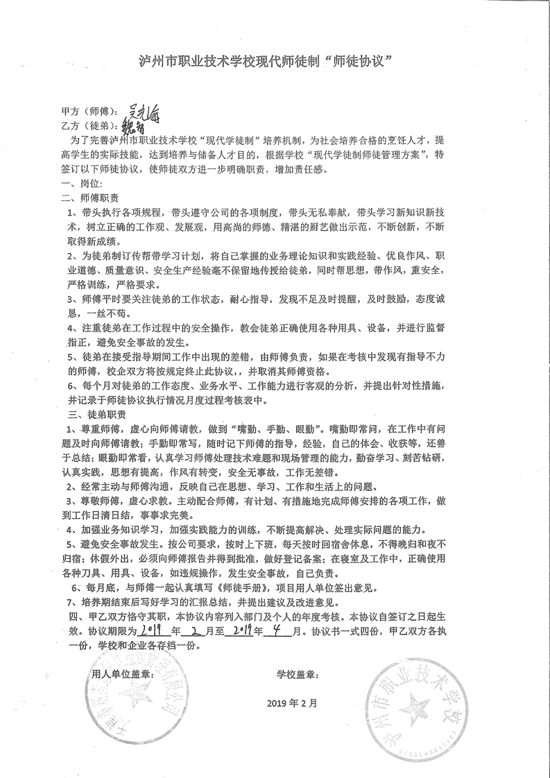
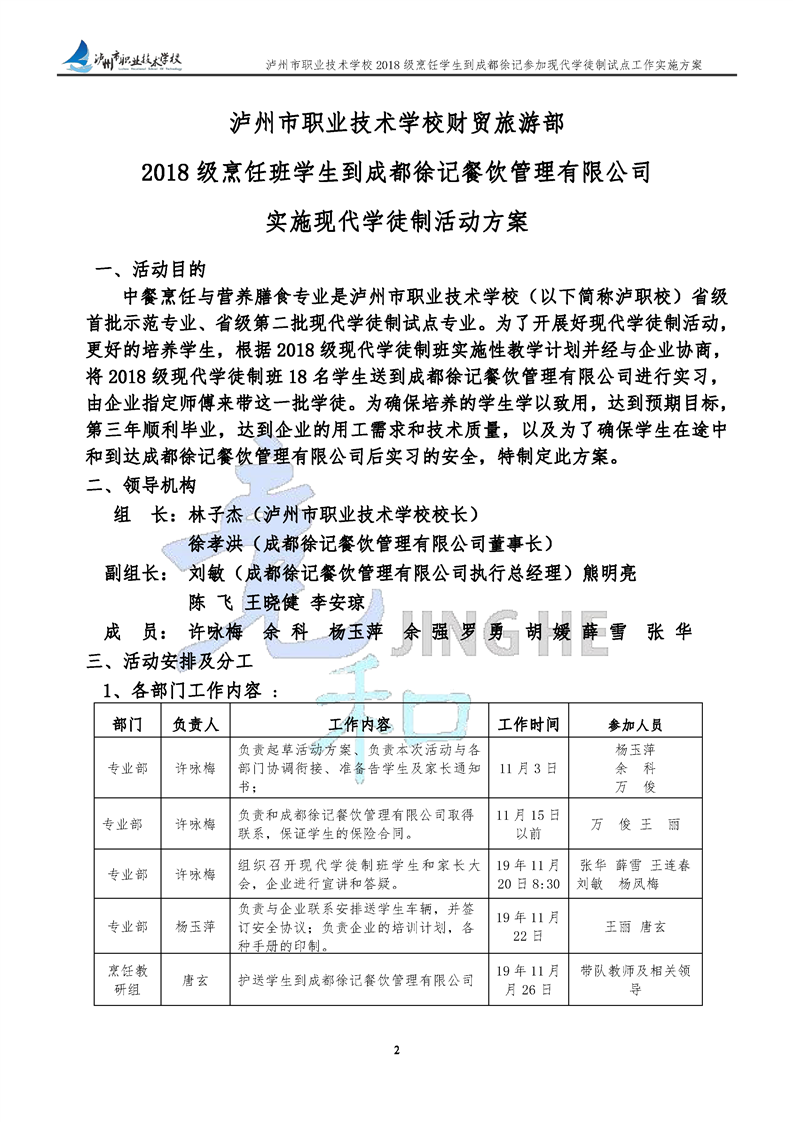
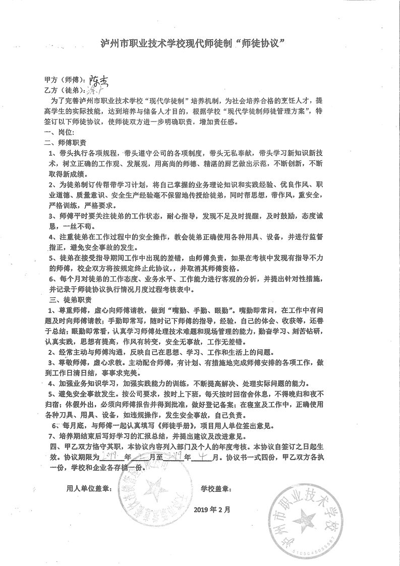
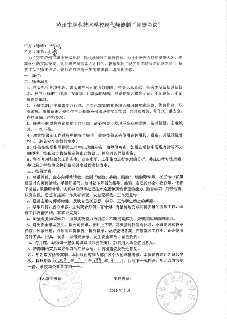
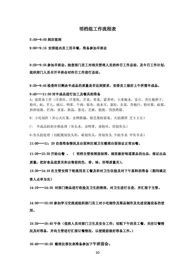
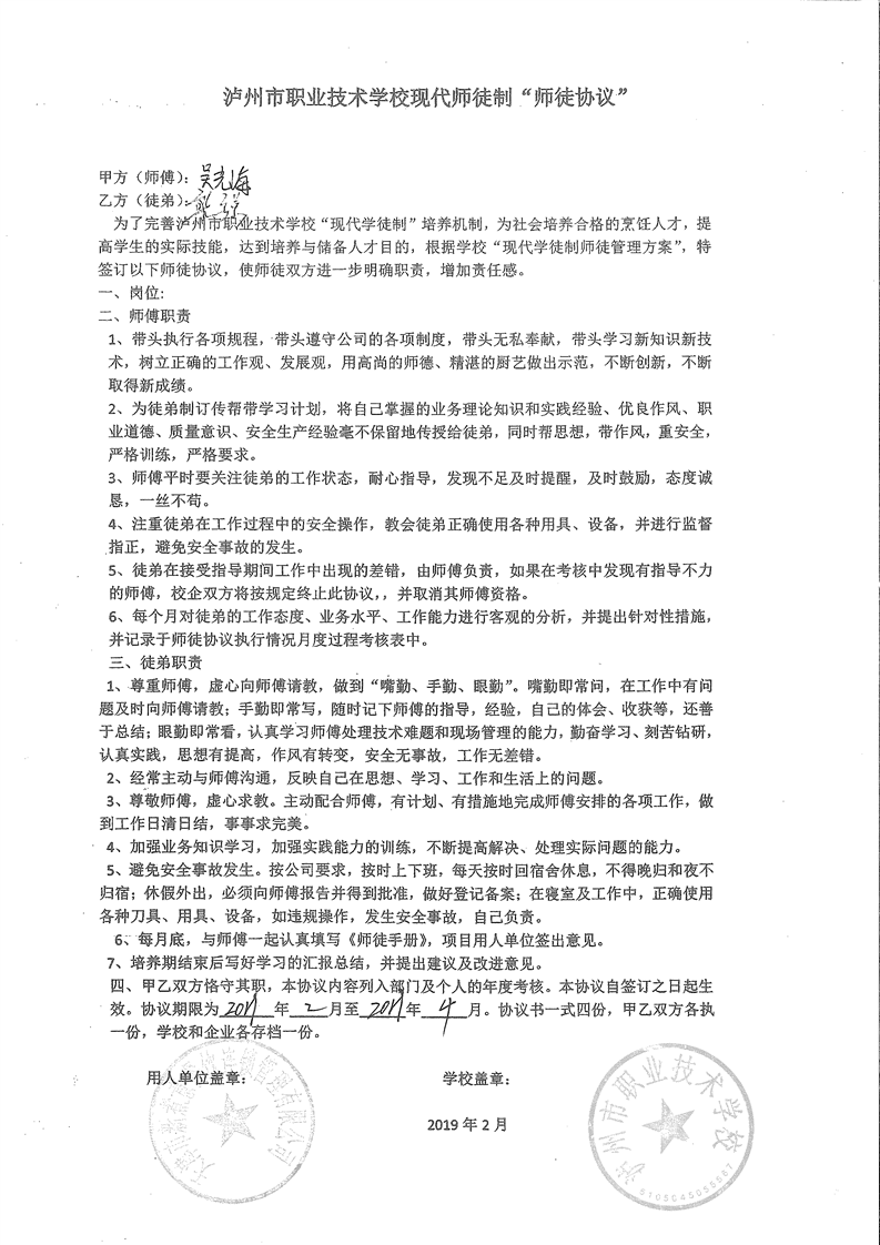
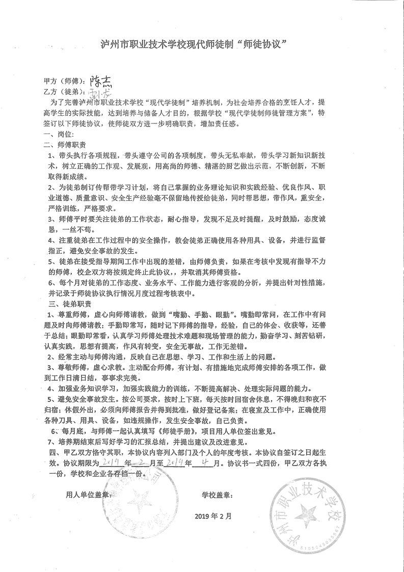
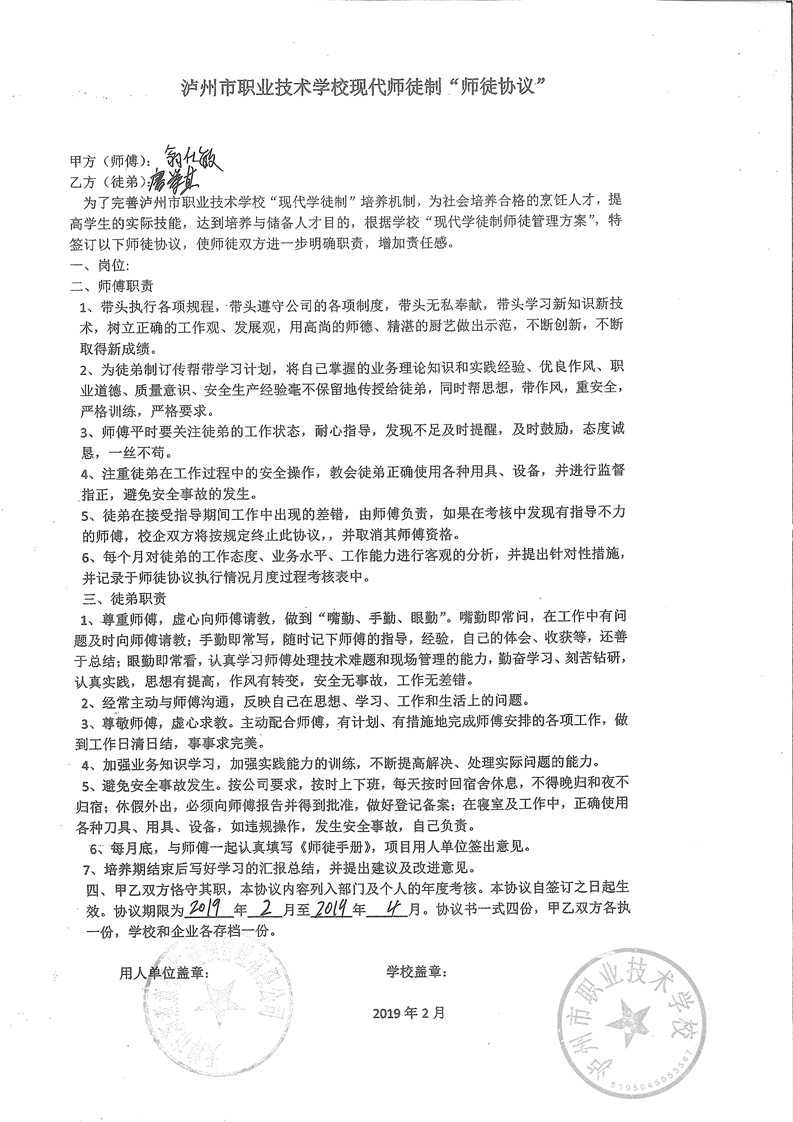
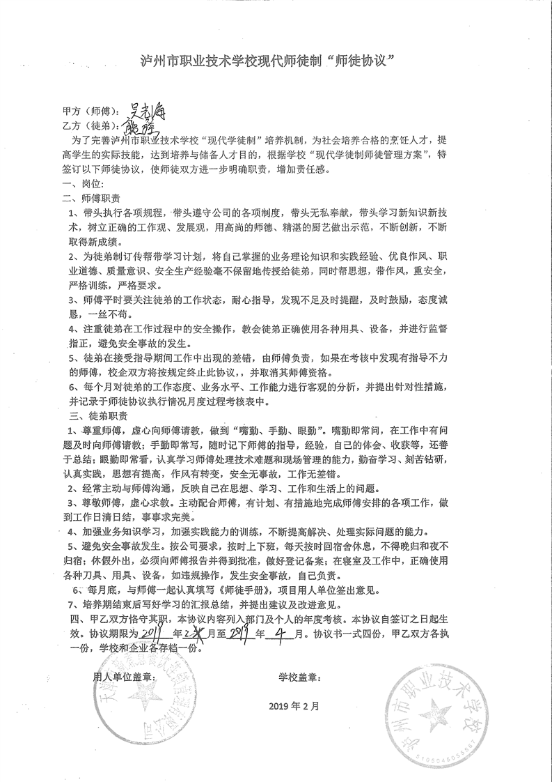
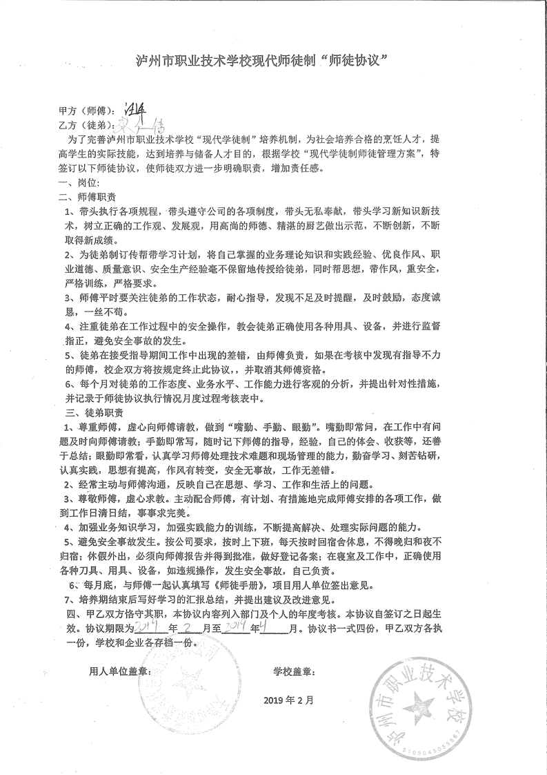
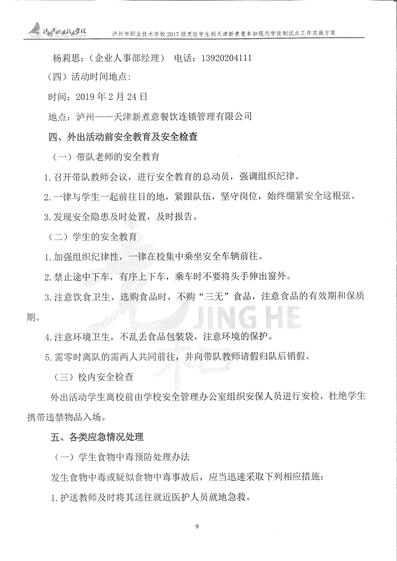
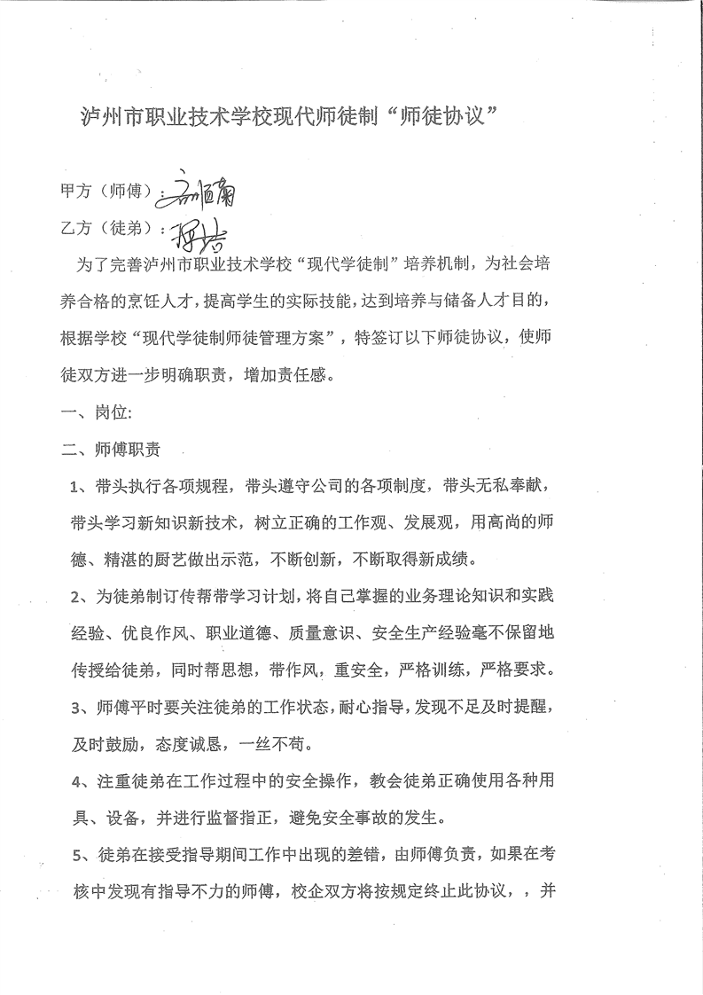
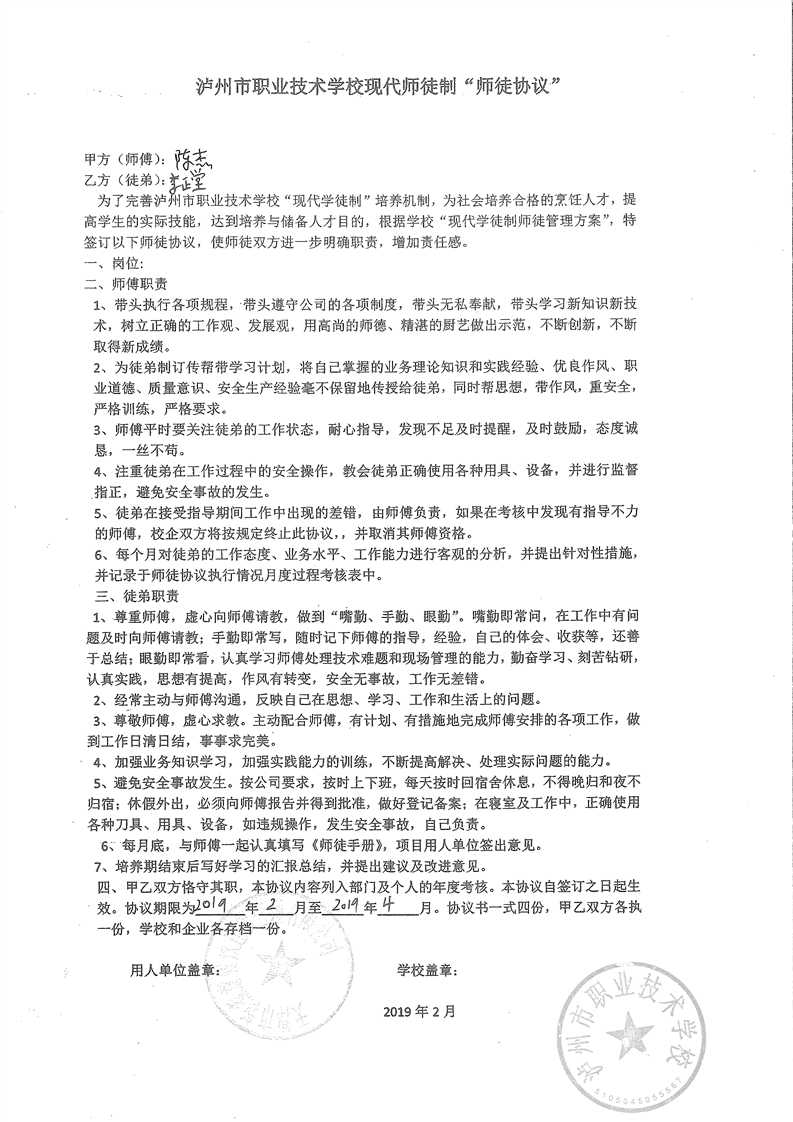
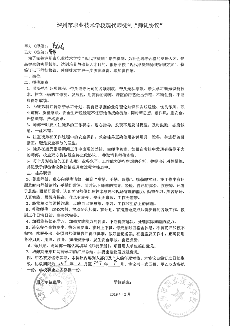
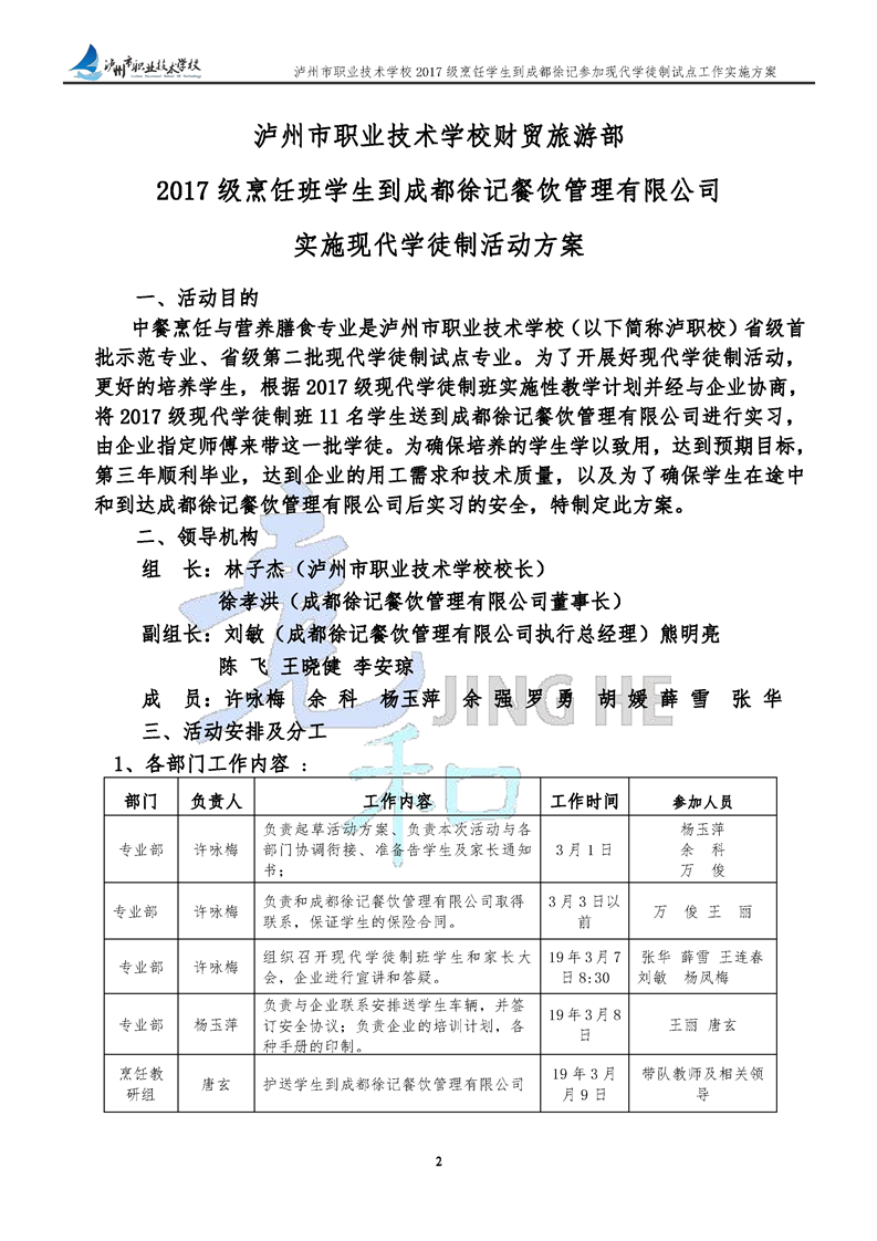
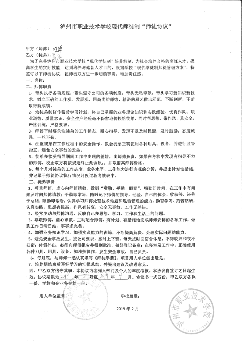
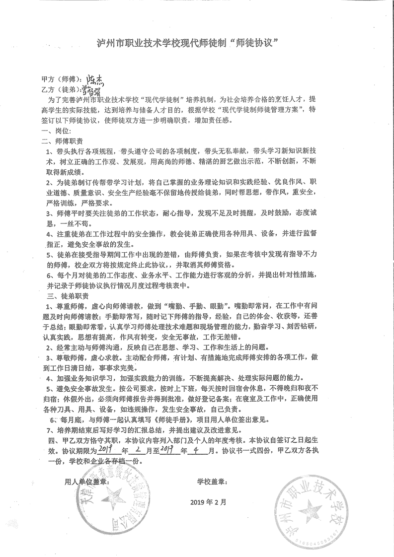
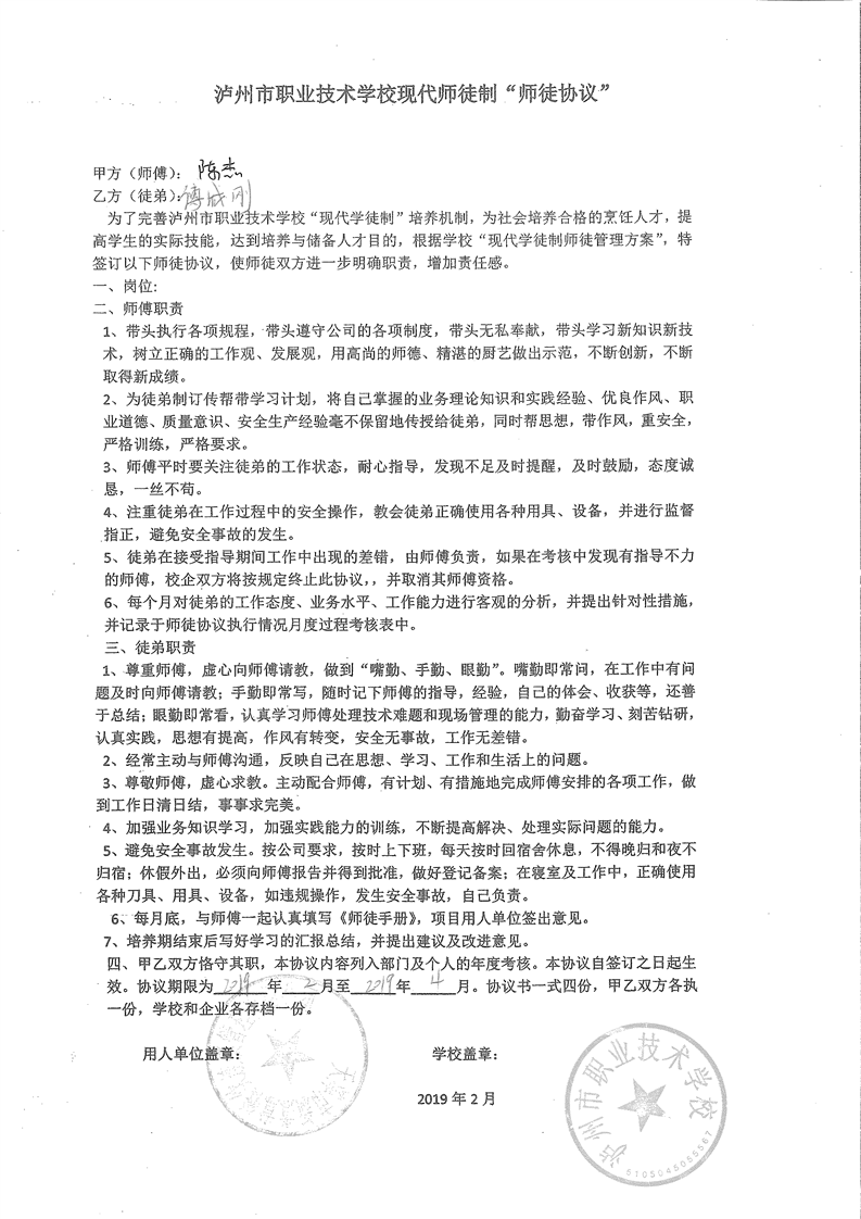
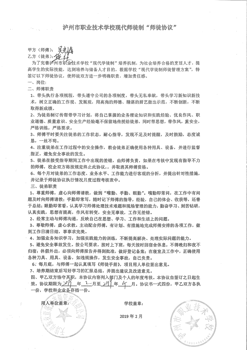
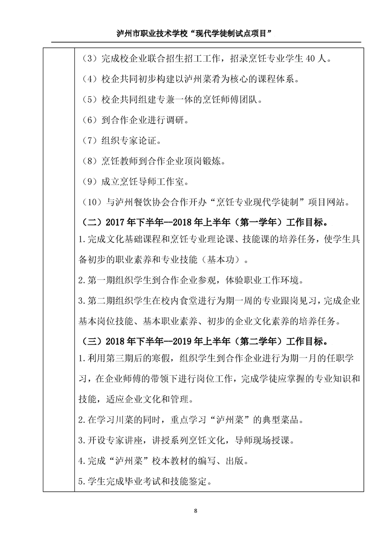
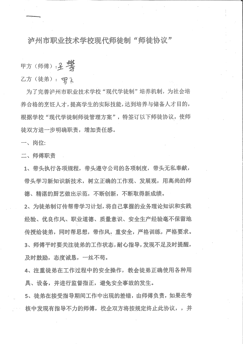
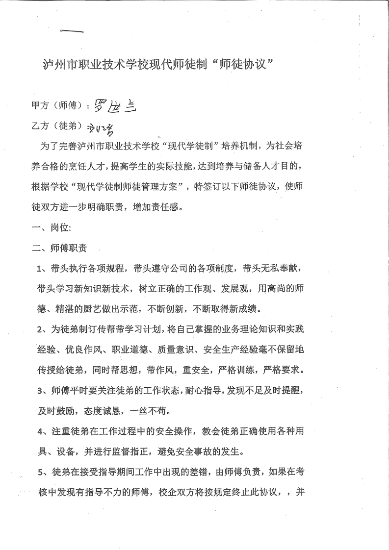
1.2.2.3现代学徒制
当前页面:中餐烹饪终期验收 >> 专业建设任务 >> 1.2创新人才培养模式 >> 1.2.2深化校企合作协同育人模式改革 >> 1.2.2.3现代学徒制
现代学徒制
来源:   作者:教务科-刘洪佳   点击数:6505   日期:2021-12-11   字体:【



























































































































































































































































































































































































































































































































































































招生热线:0830-3171566  0830-2730701

联系电话:0830-3172720    邮政编码:646608

平安校园投诉电话:18121970861    

学校地址:四川省泸州市龙马潭区九狮路三段三号(医教园区)

版权所有  ©  泸州市职业技术学校    蜀ICP备13017501号    川公网安备51050402000251号