建筑工程施工
当前页面: 专业设置 >> 建筑工程施工
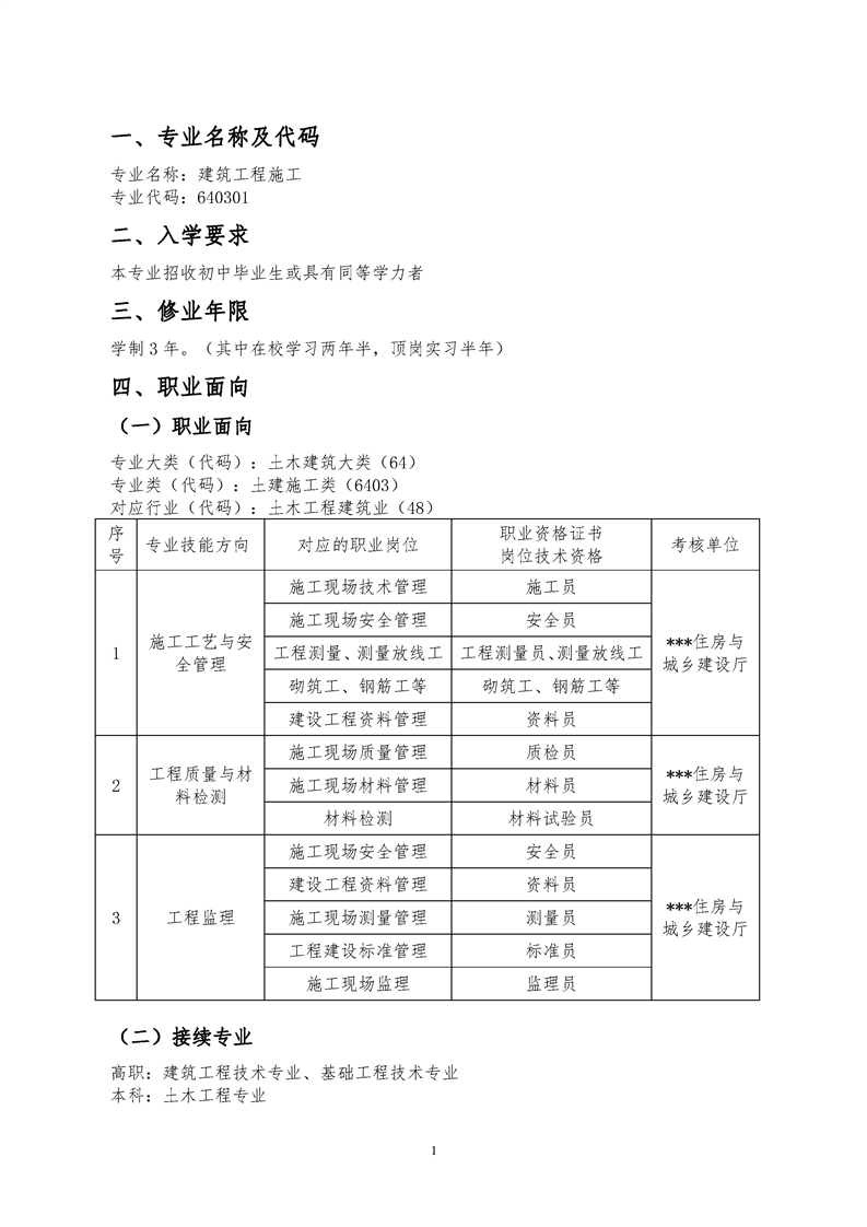
建筑工程施工管理人才培养方案
来源:   作者:党政办   点击数:7993   日期:2022-05-20   字体:【



































招生热线:0830-3171566  0830-2730701

联系电话:0830-3172720    邮政编码:646608

平安校园投诉电话:18121970861    

学校地址:四川省泸州市龙马潭区九狮路三段三号(医教园区)

版权所有  ©  泸州市职业技术学校    蜀ICP备13017501号    川公网安备51050402000251号