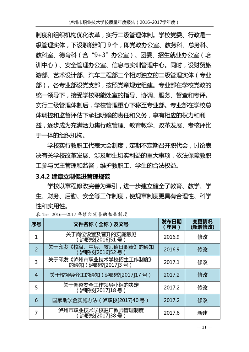
教学诊改
当前页面: 教育教学 >> 教学诊改
2016-2017学年度质量年度报告
来源:党政办   作者:   点击数:11810   日期:2021-03-04   字体:【













































招生热线:0830-3171566  0830-2730701

联系电话:0830-3172720    邮政编码:646608

平安校园投诉电话:18121970861    

学校地址:四川省泸州市龙马潭区九狮路三段三号(医教园区)

版权所有  ©  泸州市职业技术学校    蜀ICP备13017501号    川公网安备51050402000251号